Basic HTML Version
Table of Contents
View Full Version
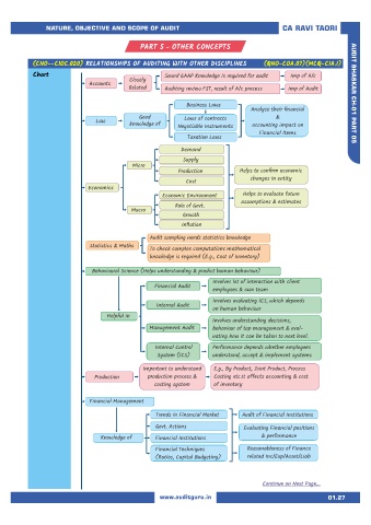
Page 36 - CA Inter Bhaskar Vol 1
P. 36
31
32
33
34
35
36
37
38
39
40
41